


随着全球气温逐年升高,极端高温已经成为制约农作物的生长及产量的重要因素之一,严重威胁农业生产和粮食安全。高温程度和持续时间可对植物生长发育的各个阶段产生不同程度的损伤,最终体现在生物量和产量的降低。microRNA(miRNA)是一类在真核生物中广泛存在,长度为21-24nt、具有调控作用的一类小分子RNA。高温胁迫过程中,miRNA和其靶基因所构成的调控模块起到非常重要的作用。
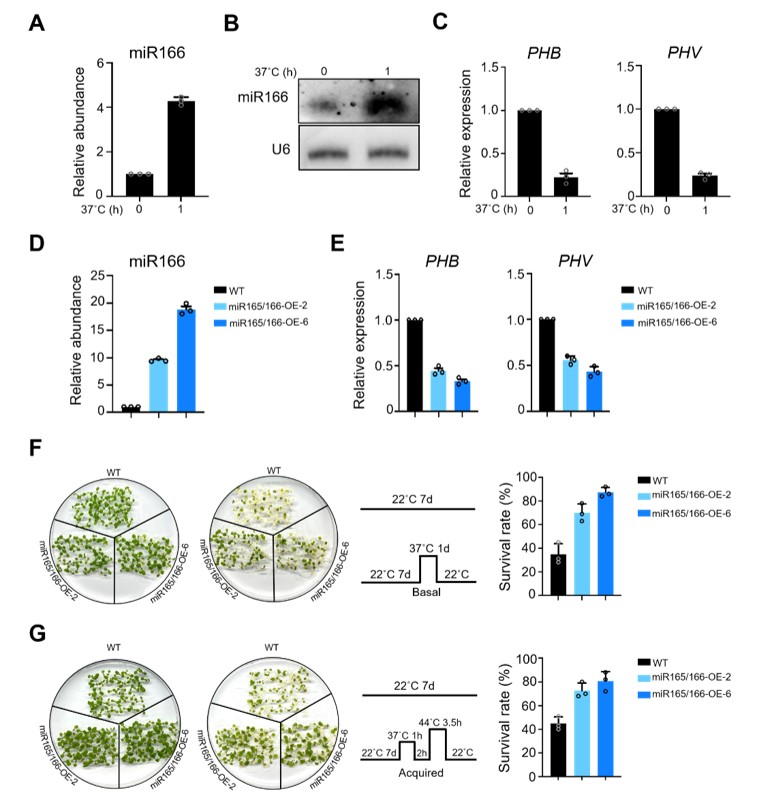
暗网视频 晏军研究员课题组研究发现,miR165/166和其靶基因PHBULOSA(PHB)构成的调控模块miR165/166-PHB能够通过在转录水平和翻译后水平调控热激胁迫关键因子HSFA1的活性来提高植物抵御高温胁迫的能力。该分子机制的阐明,不仅加深人们对植物如何应答高温胁迫的理解,同时也为培育新型抗性农作物提供了新的作用靶点,对解决实际的农业生产问题具有十分重要的理论指导意义。
研究成果以“The miR165/166–PHABULOSA module promotes thermotolerance by transcriptionally and post-translationally regulating HSFA1”为题于2023年5月3日在国际著名学术期刊The Plant Cell在线发表。


暗网视频 博士生李婕为论文第一作者,晏军研究员为论文的通讯作者,暗网视频 为第一作者单位。
